Almanya Üniversite Başvuru Rehberi VI – Başvuruların Yapılması
Tebrikler! Okul ve program listenizi oluşturdunuz ve başvuru aşamasına geçmek üzeresiniz. Şimdi önem vermeniz gereken konulardan biri başvuru takviminin oluşturulması olmalı. Başarılı bir başvuru planlı bir süreçten geçer. Takvim oluşturmadan önce başvurulara bir genel bakış atalım.
- Başvuru Belgeleri
- Resmi Belgeler ve Çeviriler
- Sertifika ve Stajlar
- CV Hazırlama
- CV’niz nasıl olmalı?
- 1. Kişisel Bilgiler (Persönliche Daten)
- 2. Eğitim Bilgileri (Bildungsweg)
- 3. İş/Staj Deneyimi (Berufserfahrung/Praktika)
- 4. Dil ve Teknik Yetenekler (Sprach- und Computerkenntnisse)
- 5. Sertifikalar ve Ekstralar (Zertifikate & Weiterbildungen)
- 6. Gönüllü Çalışmalar ve Sosyal Aktiviteler (Ehrenamtliche Tätigkeiten & Soziales Engagement)
- 7. İlgi Alanları (Interessen)
- CV’de Dikkat Edilmesi Gerekenler
- Motivasyon Mektubu Nasıl Yazılmalı
- Başvuru Tipleri ve Aşamalar
- Hochschulstart Başvurusu ( DOSV )
- Uni-Assist Başvurusu
- Uni-Assist Başvuru Aşaması
- TestAS Sınavı
- Okul Portal Başvuruları
- Şartlı Kabul Başvuruları
- Yurt Başvuruları
- Başvuruların Takibi
Unutmayın! Almanya’da üniversite eğitimi almak isteyen öğrenciler için başvuru süreci detaylı ve planlı bir şekilde ilerlemeyi gerektirir. Üniversite ve program seçiminizi tamamladıysanız, şimdi sırada başvuruların nasıl yapılacağını anlamak var. Almanya’daki başvuru süreci, kullanılan platformlar ve gereken belgeler konusunda doğru bilgiye sahip olmak, başvurularınızın kabul edilme şansını artıracaktır.
Bu rehberde, Almanya’daki başvuru sistemlerini (Hochschulstart, Uni-Assist ve doğrudan üniversite başvuruları), başvuru belgelerinin nasıl hazırlanacağını, motivasyon mektubu ve CV yazımına dair ipuçlarını bulabilirsiniz. Ayrıca başvuru süreçlerini takip etme, şartlı kabul başvuruları ve kabul aldıktan sonra atılması gereken adımları da detaylı bir şekilde ele alacağız.
Başvurularınızı eksiksiz ve zamanında tamamlamak için ihtiyacınız olan tüm bilgileri bu rehberde bulabilirsiniz!
Başvuru Belgeleri
Aşağıda detaylıca bahsedeceğim gibi Alman üniversitelerine başvurular adayın vatandaşlık durumuna, programın yapısına, okulun kararına ve diğer koşullarına bağlı olarak farklılıklar gösterebilir. Ancak temelde tüm bu başvurular için benzer belgelerin hazırlanması gerekir.
Resmi Belgeler ve Çeviriler
Burada önemli nokta: orjinali İngilizce ya da Almanca olmayan belgeler, Almanca’ya çevrilmelidir. T.C. Resmi kurumlarından alınan belgeler Noterlerde yeminli tercümanlar aracılığı ile Almanca’ya çevrildikten sonra fotokopi ile çoğaltılıp, Kaymakamlıklar bünyesinde bulunan ofislerde “Apostil” işlemine tabi tutulmalıdır. Apostil aslı gibidir onayıdır. Orjinali ingilizce olan belgelerin, mümkünse veren makamdan birkaç aslı gibidir kaşeli kopya alınması sağlıklı olacaktır. Aksi durumda posta ile başvuru yapılması gereken durumlar için Belgenin Türkçeye çevrilmesi ve noter onayı gerekecektir.
Almanya’daki üniversiteler genellikle benzer belge taleplerinde bulunsa da, başvurulan program ve üniversiteye göre küçük farklılıklar olabilir. Genel olarak istenen belgeler şunlardır:
1.1. Lise Diploması ve Transkript ( Yüksek Lisans Başvurularında Üniversite Diploması ve Transkript)
- Almanya’da üniversiteye kabul edilmek için öncelikle lise diplomanızın ve not dökümünüzün (transkriptinizin) sunulması gerekmektedir.
- Türkiye’den başvuran öğrenciler için Abitur denkliği durumu araştırılmalı, yeterli olup olmadığı kontrol edilmelidir.
- Noter Yeminli tercüme ve Apostil gereklidir
1.2 YKS Yerleştirme Belgeniz ( Lisans Başvurularında )
- Eğer Abitur denkliği sağlayan bir Lise diplomanız yoksa ( IB, GIB, Matura vs. ) YKS sınav sonuç belgeniz ve yerleştirme belgeniz sunulmalıdır.
- Noter Yeminli tercüme ve Apostil gereklidir.
1.3. Dil Yeterlilik Belgeleri
- Almanca eğitim veren programlar için genellikle TestDaF, DSD, OSD, DSH, Goethe-Zertifikat C1/C2 veya Telc C1 Hochschule sınavlarından birine sahip olmanız gerekir.
- İngilizce programlar için IELTS (genellikle 6.5+) veya TOEFL (minimum 90-100 IBT) gibi sınav sonuçları istenir.
1.4. Motivasyon Mektubu (Motivationsschreiben)
- Üniversitenin neden sizi kabul etmesi gerektiğini ve o programı neden seçtiğinizi anlatan 1-2 sayfalık bir yazıdır.
- Kişisel yetkinliklerinizi, hedeflerinizi ve bölümle olan uyumunuzu açık bir şekilde ifade etmelisiniz.
1.5. Özgeçmiş (Lebenslauf – CV)
- Almanca veya İngilizce olarak Avrupa CV formatında (Europass) hazırlanmalıdır.
- Eğitim geçmişiniz, staj veya iş deneyimleriniz, dil becerileriniz ve ek yeteneklerinizi içermelidir.
1.6. Referans Mektupları (Tavsiye Mektupları) – Yüksek Lisans Başvurularında daha Önemli
- Akademik veya profesyonel geçmişinizi destekleyen 1 veya 2 tavsiye mektubu. ( Almanca ya da İngilizce olmalıdır. )
- Öğretmenleriniz, akademisyenler veya işverenler tarafından yazılabilir.
1.7. Üniversiteye Özel Ek Belgeler
- Bazı programlar ek belgeler talep edebilir. Örneğin:
- Portföy (Sanat, Mimarlık gibi bölümler için)
- Özel Ön Yazılar (MBA veya belirli master programları için)
- Giriş Sınavı veya Mülakat Sonuçları
- Sertifika ve Eğitim katılım belgeleri
1.8. Pasaport ve Kimlik Belgeleri
- Geçerli pasaport fotokopisi.
- Vize başvurusu için gerekli ek kimlik belgeleri.
Sertifika ve Stajlar
Eğer bir NC’li programa başvuruyorsanız ve popüler bir üniversiteden bahsediyorsak, dünya genelinden pek çok adayla rekabet içerisinde olacağınız açıktır. Bazı durumlarda kontenjanın 20 ve hatta 30 katı aday söz konusu olabilir. Alman not sistemi 100 üzerinden değil 5 üzerinden olduğundan pek çok adayın sizinle aynı NC puanına sahip olacağı şimdiden öngörülebilir bir durumdur.
Peki bu durumda değerlendirme nasıl yapılır?
Almanları tanıtmaya çalıştığım yazımda, 18 yaşından sonra her bireyin birer yetişkin oldukları ve kendi hedeflerini seçebilme, karar verebilme yeterliliğine sahip oldukları düşünülür. Üniversiteye başvurularda adayların başvurdukları programla ilgili detaylara vakıf oldukları, programın özelliklerini, edinecekleri mesleğin zorluklarını, psikolojik ve sosyolojik sonuçlarını hesaba kattıkları varsayılır.
Bazı durumlarda bu seçim konusundaki psikolojik ve teknik yeterlilikleri sorgulanır, belirli testleri tamamlamaları istenir. Bu testler adayın mesleki ya da psikolojik yeterlilikleri, hangi tür programlarda daha başarılı olabileceklerini belirleyebilmek ve adayları yönlendirmek amacı ile uygulanır. Bu testler ücretsizdir ve internet üzerinden erişilebilir. Yabancı öğrenciler için bu tür zorunluluklar bulunmasa da Almanya’da başarılı bir eğitim için bir öngörü olması açısından faydalıdır. Aşağıya bazı testlerin linklerini bırakıyorum. Bu testlere katılmanız faydanızadır.
•SIT-Passung (https://www.hochschulkompass.de/mein-konto/registrierung.html )
•RWTH Self Assesment https://assess.rwth-aachen.de/tm4_rwth/frontend/www/index.php?r=site/index
Bunların yanında bazı programlar Alman adaylar için lise sonrası yapılacak stajları zorunlu tutabilirler. Yabancı öğrenciler açısından bu zorunluluklar kabul aşamasında esnetilse de bu stajların öğrenim sırasında tamamlanmaları istenecektir.
Sizin başvurularınız açısından diğer adayların önüne geçmek için yapmanız gereken en önemli hazırlıklardan biri bu tür gönüllü stajlar, alınacak eğitimlerdir. Bir konuda alınmış olan sertifikalı eğitimler ve gönüllü stajlar, başvurduğunuz programın seçimi konusunda daha yüksek bir bilinç ve motivasyon göstergesi olarak kabul edilecek ve takdir edilecektir.
•Gönüllü Stajlar ( Belgelenmelidir )
CV Hazırlama
Özgeçmiş, adayın becerilerini ve deneyimlerini okul başvurusunu değerlendiren kişilere iletmek için fırsattır. Özgeçmiş, adayın kim olduğunun, becerilerinin, eğitim geçmişinin, seçtiği programa ilişkin hazırlıklarının ve diğer başarılarının küçük bir özetidir.
Alman değerlendiricilerin birincil önceliği NC ve Transkript olarak görünse bile, adayın motivasyonu çok önemli bir seçim kriteridir. Bunu objektif olarak gösterebileceğiniz bir CV, rekabetin yoğun olduğu bir kabulde çok önemli bir yer oynar.
Not: Eğer stüdyo ortamında çekilmiş bir kariyer fotonuz yoksa, CV’de basit bir vesikalık fotoğraf kullanmayın. Fotoğraf olmaması kötü fotoğraftan iyidir.
CV’niz nasıl olmalı?
Tek sayfa ideal, maksimum iki sayfa olmalı.Sade ve okunaklı bir tasarım kullanılmalı. Aşırı görsel öğelerden kaçınılmalı.Ters kronolojik sıra (son deneyimler en üstte olacak şekilde) tercih edilmelidir.
1. Kişisel Bilgiler (Persönliche Daten)
CV’nizin en üst bölümünde aşağıdaki bilgiler yer almalı:
– Ad-Soyad
– Doğum tarihi ve yeri (zorunlu değil, ancak genellikle eklenir)
– İletişim bilgileri (Telefon, e-posta, adres)
– LinkedIn veya kişisel web sitesi (varsa)
2. Eğitim Bilgileri (Bildungsweg)
– Lise ve üniversite eğitimi (varsa) ters kronolojik sırayla yazılmalı.
– Mezuniyet notu ve diploma türü (Abitur, IB, Anadolu Lisesi Diploması vb.) belirtilmeli.
– Öne çıkan dersler veya projeler (özellikle ilgili alanlarla bağlantılıysa) eklenebilir.
3. İş/Staj Deneyimi (Berufserfahrung/Praktika)
– Gönüllü çalışmalar, stajlar ve iş deneyimleri yazılmalı.
– Pozisyon, kurum adı ve tarih aralıkları belirtilmeli.
– Kısa ve net bir şekilde görevler açıklanmalı (madde madde yazmak iyi bir tercih).
– Akademik kariyer düşünüyorsanız, araştırma projeleri ve bilimsel çalışmalar burada belirtilebilir.
4. Dil ve Teknik Yetenekler (Sprach- und Computerkenntnisse)
– Almanca ve İngilizce seviyenizi (A1-C2 arası) açıkça belirtin.
– Diğer konuştuğunuz diller varsa ekleyin.
– Kullanabildiğiniz programlar ve teknik beceriler (örneğin: Python, Excel, AutoCAD) varsa yazın.
5. Sertifikalar ve Ekstralar (Zertifikate & Weiterbildungen)
– Almanca veya İngilizce dil sertifikaları (Örnek: TestDaF, IELTS, TOEFL)
– Online kurslar ve ek eğitimler (EDX, Coursera gibi platformlardan alınan sertifikalar dahil olabilir)
– Ödüller ve başarılar
6. Gönüllü Çalışmalar ve Sosyal Aktiviteler (Ehrenamtliche Tätigkeiten & Soziales Engagement)
– Üniversiteler, sosyal sorumluluk projelerine katılımı önemser. Eğer dernek, kulüp veya sosyal bir projede yer aldıysanız, mutlaka ekleyin.
7. İlgi Alanları (Interessen)
– Akademik başvurularda gereksiz gibi görünse de, ilgili hobiler ve ilgi alanları, başvurunuzu kişiselleştirebilir.
– Özellikle başvurduğunuz bölümle bağlantılı hobiler eklemek avantaj sağlayabilir. (Örn: Bilgisayar mühendisliği için kodlama, mühendislik için maket tasarımı vb.)
CV’de Dikkat Edilmesi Gerekenler
– Uzun paragraflardan kaçının, maddeler halinde ve net olun.
– Gereksiz bilgiler eklemeyin (örneğin, ilkokul bilgisi ya da ilgisiz iş deneyimleri).
– Abartılı veya yanlış bilgi vermeyin, doğruluğu kolayca kontrol edilebilir.
– Dilbilgisi ve yazım hatalarına dikkat edin, Almanca veya İngilizce CV hazırlıyorsanız mutlaka birine kontrol ettirin.
– Gerçek dışı bir beyanda bulunmayın, unutmayın burada yazdığınız herşey sizinle yapılacak bir mülakatta derinlemesine irdelenecek bir konu haline dönüşebilir.
Motivasyon Mektubu Nasıl Yazılmalı
Almanya’daki üniversitelere başvururken NC puanınızla birlikte en kritik belgelerden biri (özellikle mülakat olmayacaksa) motivasyon mektubu (Motivationsschreiben) olacaktır. Akademisyenler tarafından değerlendirilecek bu mektup, başvurunuzu diğer adaylardan ayıran en önemli unsurlardan biridir. Burada güçlü yönlerinizi vurgulayabilir, motivasyonunuzu netleştirebilir ve zayıf yönlerinizi açıklayabilirsiniz. Ancak hatalarla dolu bir mektup yazarsanız üniversiteye yerleşme şansınızı da kaybedebilirsiniz; özellikle yazım hataları elenme kriteri olabilir.
Yazmaya başlamadan önce, ön yazının tam olarak şu üç mesajı iletmesi gerektiğini bilmelisiniz:
- Neden bu programı seçiyorsunuz?
- Bu alanda sorumluluk almaya neden özellikle uygun ve motivesiniz?
- Hedef üniversite ve program sizden ve performansınızdan ne ölçüde faydalanabilir?
Eğer bu sorular için (iyi) bir argüman bulamıyorsanız, belki de bir adım geri çekilip kendinize şu soruyu sormalısınız: Takip ettiğiniz yol gerçekten sizin için doğru yol mu – yoksa tekrar aramaya mı başlamalısınız?
Üniversiteler motivasyon mektubunun uzunluğu ve içeriği hakkında sıklıkla detaylı bilgi verirler. Her şart altında buna sadık kalmalısınız. Üniversitelerin kendilerinin konu hakkında özel bir şey söylememesi halinde, aşağıdaki diğer formaliteler ve bilgilendirmeler geçerli olacaktır.
Bir lisans ya da yüksek lisans programına başvuru için yazacağınız motivasyon mektubu, bir staj başvurusu için yazacağınız mektuptan daha uzun olmalıdır. Eğer üniversite kesin şartlar belirtmemişse 500 kelimelik bir mektup iyi bir uzunluktur. Biraz daha fazlası kabul edilebilir, ancak 750 kelimeden fazlasını kullanmamalısınız. Değerlendiricilerin genellikle yüzlerce başvuruya ait mektubu okuduğunu unutmayın; çok fazla yazmak olumsuz bir izlenim bırakacaktır.
Motivasyon mektubunda adresinizi veya doğum tarihinizi belirtmeniz gerekli değildir; motivasyon mektubu kapsamlı bir başvurunun parçasıdır. Genel olarak temiz bir düzen ve okunaklı bir yazı tipi boyutuna dikkat etmelisiniz; bunun dışındaki her şey dikkatsizliğin göstergesidir. Mektubun uzunluğu iki sayfadan fazla olmamalıdır .
Ayrıca mektubunuzu yazım hataları açısından acilen kontrol etmelisiniz. Bu kulağa bariz geliyor ama öyle değil: Yüksek lisans başvurularının yaklaşık dörtte biri o kadar çok yazım hatası içeriyor ki, sınav komiteleri tarafından hemen reddediliyor. Özellikle akademik alanda yazım ve virgül hataları saygısızlığın veya entelektüel yetenek eksikliğinin işareti olarak görülüyor. Bu nedenle: Yazınızın, hataları güvenilir bir şekilde tespit edebilen biri tarafından kontrol edilmesini sağlayın. Örneğin, aşağıdaki cümle iyi bir ifadeye sahip olsanız bile kabul edilme şansınızı en aza indirir :
“Ich freue mich darauf, dass ich meine Kenntnisse in Ihrem Masterprogramm weiter entwickeln kann und zur akademischen Gemeinschaft beitragen werde.”
(“weiter entwickeln” → “weiterentwickeln” (Fiil birleşik yazılmalı)). Basit görünüyor ancak sizi ilk bakışta eleyebilecek bir hata!
Başlarken
Pek çok motivasyon mektubu benzer bir şekilde başlar:
“Uluslararası Çalışmalar Yüksek Lisans programına şu sebeplerden dolayı başvuruyorum: Küçüklüğümden beri uluslararası ilişkilere ilgi duyuyorum. Araştırmam sırasında programınızı keşfettim ve sunduğu benzersiz yapı beni başvurmaya yöneltti.”
İlk bakışta kulağa mantıklı gelse de, bu tarz bir girişin etkili olmadığını söyleyebiliriz. Neden mi? Çünkü verilen bilgilerin büyük bir kısmı zaten tahmin edilebilir. Başvurduğunuz zaten belli. Konuya ilgi duyduğunuzu belirtmek de pek bir şey ifade etmiyor; sonuçta bu programı seçmenizin bir sebebi olmalı. Ayrıca, “Araştırmam sırasında programınızı keşfettim.” cümlesi, okuyucuya “Başka nerelere başvurdunuz?” sorusunu sordurabilir. Kısacası, böyle bir giriş maalesef okuyucunun ilgisini kaybettirir.
Peki, etkili bir giriş nasıl olmalı?
Öncelikle, en güçlü bir veya iki argümanınızı doğrudan ortaya koymalısınız. Böylece okuyucu daha en baştan sizin kim olduğunuzu ve neden bu programa uygun olduğunuzu anlar. Kendinize şu soruları sorun:
- Bu yüksek lisans programına başvurmanızı sağlayan nitelikleriniz neler?
- Programa neden iyi bir uyum sağlıyorsunuz?
- Sizi gerçekten motive eden şey ne?
Bu sorulara net cevaplar verdikten sonra giriş paragrafınızı oluşturmanız çok daha kolay olur. İyi bir strateji, giriş kısmını en sona bırakmaktır. Çünkü yazıyı tamamladıktan sonra argümanlarınızı daha net görür ve etkileyici bir açılış yapabilirsiniz.
Başlamak için iyi bir örnek:[Kopyalamayın]
“Disiplinlerarası çalışmaların, günümüz küresel sorunlarını anlamada kritik bir rol oynadığına inanıyorum. Lisans eğitimim sırasında edindiğim uluslararası politika bilgisi ve saha araştırmalarında kazandığım deneyimler, beni Uluslararası Çalışmalar Yüksek Lisans programınıza yönlendirdi. Bu programın sunduğu geniş perspektif, akademik hedeflerimle mükemmel şekilde örtüşüyor.”
Bu tarz bir girişle hem motivasyonunuzu hem de neden bu programa uygun olduğunuzu en baştan net bir şekilde anlatmış olursunuz. Unutmayın, iyi bir motivasyon mektubu sadece “neden başvuruyorum” sorusuna cevap vermekle kalmaz, aynı zamanda “neden bu program için doğru adayım” sorusuna da güçlü bir yanıt sunar.
Bu arada, mutlaka kariyer odaklı bir giriş noktası olması da gerekmiyor. Eğer hedefleriniz daha çok bilimsel veya kişisel nitelikteyse, bunları argüman olarak kullanmalısınız.
Ana Kısım
Motivasyon mektubunuzun en önemli bölümü burası! Burada kendinizi ve akademik geçmişinizi detaylıca anlatmalısınız. Peki, nelerden bahsetmelisiniz?
- Lisans eğitiminizi (veya lise mezunuysanız program seçiminizi) neden tercih ettiğiniz
- Lisans sürecinde akademik olarak hangi alanlara odaklandığınız ve bitirme tezi konunuz
- Yüksek lisansa başvurma nedenleriniz
- Gelecekteki kariyer hedefleriniz
Bu bölümü yazarken her zaman başvurmak istediğiniz programı aklınızda tutun. Konuyla ilgili ve doğrudan programla bağlantılı bilgiler vererek güçlü bir anlatım oluşturabilirsiniz. Girişte sorduğunuz sorulara burada daha detaylı cevap verebilirsiniz.
Örneğin, staj ve akademik ilgi alanlarınızı nasıl etkili bir şekilde bağdaştırabilirsiniz?
Yanlış bir yaklaşım:
“Uluslararası İlişkiler alanındaki stajım sırasında, kamu diplomasisi konusunda bilgi edinme fırsatı buldum. Bu deneyim, lisans eğitimimi tamamladıktan sonra bu alanda kendimi geliştirme isteğimi pekiştirdi. Yüksek lisans programınız, bu hedefime ulaşmam için mükemmel bir fırsat sunuyor.”
Bu tarz bir açıklama yeterince özgün değil ve birçok başvuruda benzer ifadeler kullanılıyor. Daha etkileyici bir anlatım için şunları ekleyebilirsiniz:
Doğru bir yaklaşım:[Kopyalamayın]
“Dışişleri Bakanlığı’nda yaptığım staj sırasında, uluslararası ilişkilerde medya diplomasisinin önemini bizzat gözlemleme şansı yakaladım. Bu süreçte edindiğim deneyimler, medya ile kamu politikaları arasındaki etkileşimi daha derinlemesine anlamamı sağladı. Bu yüzden, özellikle medya ve kamu yönetimi odaklı modüller sunan yüksek lisans programınız benim için büyük bir fırsat.”
Üniversiteniz neden ilgimi çekiyor?
Üniversitenizden neden etkilendiğinizi belirtirken klişelerden kaçınmalısınız. Örneğin:
Sıkıcı bir ifade:
“Üniversitenizin prestijli ve benzersiz programı beni çok heyecanlandırıyor. Sizinle çalışmak benim için büyük bir onur olur.”
Bu ifadeler fazla genel ve ikna edici değil. Bunun yerine spesifik detaylar vermek daha etkili olur:
Daha güçlü bir ifade:[Kopyalamayın]
“Programınızın sürdürülebilir kalkınma ve küresel yönetişim alanlarını birleştirmesi beni özellikle etkiledi. Ayrıca, üniversitenizin uluslararası akademik iş birlikleri ve güçlü araştırma olanakları, bu alanda derinleşmem için bana ideal bir ortam sunuyor.”
Yapıyı koruyun!
Motivasyon mektubunuzun mantıklı bir akışı olmalı. Net paragraflar kullanarak aşağıdaki sırayı takip edebilirsiniz:
- Önceki akademik geçmişiniz ve kararlarınız
- Stajlar, projeler ve deneyimler
- Gelecek hedefleriniz
- Neden bu bölümü ve üniversiteyi seçtiğiniz
Bu şekilde, okuyucu sizin hikayenizi kolayca takip edebilir ve motivasyonunuzu anlayabilir.
Son olarak: Gereksiz ifadelerden kaçının!
Motivasyon mektubunuz her cümlenin anlamlı olduğu, gereksiz tekrar ve klişelerden arınmış bir metin olmalıdır. Bunun için yazınızı birkaç gün bekletip tekrar gözden geçirmek iyi bir yöntemdir. Her bir cümleyi tek tek değerlendirin ve şu soruları sorun:
- Bu ifade gerçekten gerekli mi?
- Bu cümle beni güçlü bir aday olarak gösteriyor mu?
Örnek olarak, aşağıdaki ifadelerden kaçının:
“Lisans derslerim çok ilgi çekiciydi.”
“Erasmus programına katılmak istiyorum çünkü uluslararası deneyim önemli.”
“Köln, pek çok sosyal aktivite sunan renkli bir şehir.”
Bunun yerine, her zaman neden-sonuç ilişkisini açıklayın ve başvurunuzun güçlü yönlerini vurgulayın. Böylece motivasyon mektubunuz sadece bilgi vermekle kalmaz, aynı zamanda sizi en iyi şekilde temsil eden etkileyici bir metne dönüşür.
Sonuç
Motivasyon mektubunun son bölümü, giriş kadar zorlayıcı değildir. Burada, motivasyonunuzu ve programa olan ilginizi güçlü bir şekilde vurgulayarak yazınızı tamamlayabilirsiniz. Ayrıca, başvurunuzun değerlendirilmesinden ve olası bir mülakata davet edilmekten memnuniyet duyacağınızı da kısaca belirtebilirsiniz.
Ancak, burada da klişe ifadelerden kaçınmak önemlidir. Örneğin:
❌ “Fakültenizin başvuranlara sınırlı sayıda yer sunduğunun farkındayım. Ancak, akademik geçmişimin beni sizin yüksek akademik standartlarınızı karşılamaktan daha fazlasına ve Köln Üniversitesi’ndeki yaşam ve işe kararlı bir katkı sağlamaya yeterli kıldığına inanıyorum. Bu nedenle başvurum kabul edilirse çok mutlu olurum.”
Bu tarz ifadeler fazla resmi, yapay ve başvuru komiteleri tarafından sıklıkla görüldüğü için etkileyiciliğini kaybetmiştir. Bunun yerine, daha doğal ve samimi bir bitiriş tercih edebilirsiniz: [Kopyalamayın]
✅ “Bu yüksek lisans programı, akademik ve profesyonel hedeflerime ulaşmam için önemli bir adım olacak. Burada edineceğim bilgi ve deneyimlerle alana katkı sağlamayı heyecanla bekliyorum. Başvurumu değerlendirmeniz için teşekkür ederim ve olası bir görüşme fırsatında program hakkında daha fazla konuşmayı çok isterim.”
Bu şekilde, kendinizden emin ve motive olduğunuzu gösterebilir, ancak abartılı ya da yapay bir dil kullanmadan samimi bir bitiriş yapabilirsiniz.
Son olarak, uygun bir kapanış cümlesiyle mektubunuzu tamamlayabilirsiniz:
✔ *”Saygılarımla” (Mit freundlichen Grüßen) ✔ *”En iyi dileklerimle” (Beste Grüße) ✔ “Teşekkür ederim” (Vielen Dank)
Motivasyon mektubunuzu tamamladıktan sonra, birkaç gün dokunmamak ve ardından tekrar gözden geçirmek iyi bir fikirdir. Böylece yazınızın akışını ve içeriğini daha objektif bir şekilde değerlendirebilir ve gerektiğinde düzenlemeler yapabilirsiniz. Unutmayın, iyi bir mektup zaman ve emek gerektirir!
Uyarılar!
Alman akademisyenlerin değerlendirme kriterleri ve Alman eğitim yapısı göz önünde bulundurulduğunda, motivasyon mektubunuzda şunlara dikkat etmenizi önereceğim:
1. Daha Yapılandırılmış ve Resmi Bir Dil Kullanın:
- Alman akademisyenler, netlik, doğruluk ve mantıksal tutarlılığa önem verirler. Samimi olun!
- Karmaşık ifadelerden kaçının.
- Paragraflarınızı mantıksal bir akış içinde düzenleyin.
2. Spesifik ve Somut Örnekler Verin:
- Alman eğitim sistemi, teorik bilginin yanı sıra uygulamalı becerilere de büyük önem verir. Bu nedenle, mektubunuzda ilgi alanlarınızı ve başarılarınızı destekleyen spesifik ve somut örnekler verin.
- Örneğin, lise yıllarındaki çalışmalarınızı, hangi projelerde yer aldığınızı veya hangi yarışmalara katıldığınızı belirtin.
- Başvuracağınız programın odak alanlarında hangi kitapları okuduğunuzu, hangi online kursları tamamladığınızı veya hangi programlama dillerini bildiğinizi açıklayın.
3. Programla Daha Güçlü Bir Bağlantı Kurun:
- Alman akademisyenler, başvuru sahibinin programı ne kadar iyi araştırdığını ve programın kendi hedefleriyle ne kadar uyumlu olduğunu görmek isterler. ( Yukarıda bahsetmiştik tekrar ediyorum önemli konu! )
- Bu nedenle, mektubunuzda programın müfredatını, araştırma alanlarını veya öğretim kadrosunu detaylı bir şekilde incelediğinizi hissettirin.
- Programın hangi derslerinin veya projelerinin ilginizi çektiğini ve bu derslerin veya projelerin size nasıl katkı sağlayacağını açıklayın.
- Programın öğretim kadrosundan hangi akademisyenlerin çalışmalarını takip ettiğinizi ve bu akademisyenlerle çalışmaktan neden heyecan duyduğunuzu belirtin. ( Özellikle master ve doktora başvurularında )
4. Kendi Araştırma Potansiyelinizi Vurgulayın: (Özellikle bir araştırma programına başvuruyorsanız ya da Master sonrası araştırmalara katılım hedefiniz varsa gereklidir.)
- Alman üniversiteleri, araştırma odaklı eğitim anlayışına sahiptir. Bu nedenle, mektubunuzda kendi araştırma potansiyelinizi vurgulayın.
- Veri bilimi ve yapay zeka alanında hangi araştırma sorularına ilgi duyduğunuzu ve bu sorulara nasıl cevap bulmayı planladığınızı açıklayın.
- Daha önceki araştırma deneyimlerinizi veya araştırma projelerinizi anlatın.
5. Kültürel Farklılıklara Dikkat Edin:
- Alman kültüründe doğrudanlık, dürüstlük ve alçakgönüllülük önemlidir. Bu nedenle, mektubunuzda abartılı ifadelerden veya iddialı söylemlerden kaçının.
- Kendi başarılarınızı ve yeteneklerinizi vurgularken, alçakgönüllü bir tavır sergileyin.
- Alman eğitim sistemine ve kültürüne saygı duyduğunuzu gösterin.
Dikkat! Bu konuda yapay zeka kullanmak kötü bir fikirdir.
Tekrar Dikkat!
- Her üniversite için özel olarak yazın. (Genel yazılmış mektuplar genellikle etkisiz olur.)
- Abartılı ve süslü cümlelerden kaçının. (Alman akademisyenler netlik ve doğrudanlığı tercih eder.)
- Başvurulan program ile doğrudan ilgili olmayan bilgiler eklemeyin.
- İmla ve dilbilgisi hatalarını mutlaka kontrol edin. (Bir başkasına okutmak faydalı olabilir.)
- Gereksiz uzun açıklamalardan kaçının.
Bazı programlar bu tür çabaları yeterli görmeyip sizinle bilinç ve motivasyonunuz konusunda mülakat yapmayı tercih edebilirler. Bu tür isteklere hazırlıklı olun ve başvuracağınız program hakkında bilgi toplamayı ihmal etmeyin.
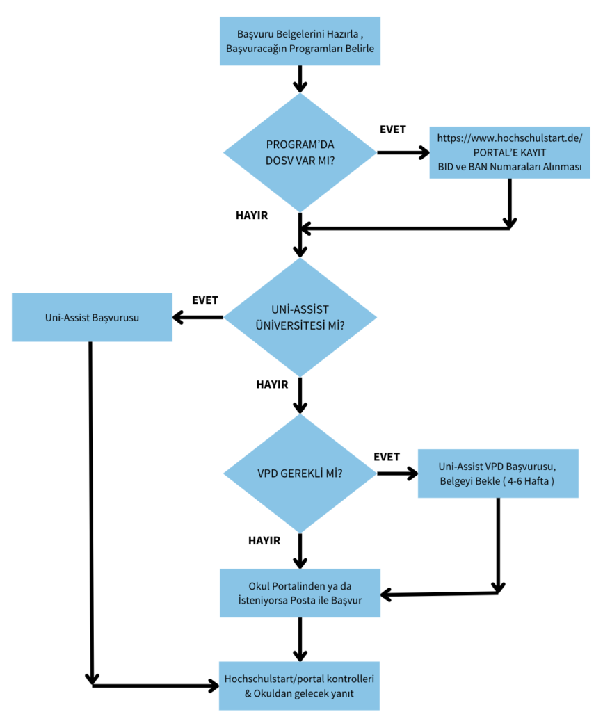
Başvuru Tipleri ve Aşamalar
Başvuru listenizi oluşturduğunuza göre başvurulara hazırlık için bir takvim oluşturacağız. Takvim oluşturmadan önce başvurunun tüm aşamalarını anlamaya çalışalım.
Alman üniversitelerine başvurunun nasıl yapılacağına ilişkin güncel bilgilere okulun kendisinin sitesinden bakmalısınız. Başvuru tip ve aşamaları okullar arasında farklılıklar göstermektedir. Almanya üniversitesilerine başvurular 1, 2 ya da üç aşamalı olabilir. Başvuracağınız programın web sitesi sizi bu konuda yönlendirecektir. Genel bir yapı aşağıdakine benzerdir ancak başvuru şeklini okulun sitesinden teyit edin.

Burada bazı kavramlar görüyorsunuz VPD, DOSV, uni-assist ya da portal gibi şimdi bunları açıklamaya çalışalım:
Hochschulstart Başvurusu ( DOSV )
Almanya’da bazı yoğun başvuru alan programlar için DOSV prosedürü uygulanmaktadır. Bu prosedür bizim YKS tercihlerine benzer. Bizde ÖSYM’de tercihlerin yapılması gibi Alman üniversitelerinde de tercihlerin yapılması gerekebilir.
Hochschulstart üzerinden hem Alman adaylara hem de kabul hukuku açısından Alman adaylarla eşit muamele gören kişilere öğrenim yeri tahsis edilmektedir.
- Almanya’da üniversite giriş yeterliliği almış veya Almanya’da istedikleri eğitim alanını seçmelerine hak kazandıran bir eğitim programını tamamlamış olan tüm yabancı başvuru sahipleri
- Avrupa Birliği (AB) ve Avrupa Ekonomik Alanı (AEA) üye ülkelerinin vatandaşları.
- Avrupa Birliği’nin bir diğer Üye Devleti veya Avrupa Ekonomik Alanı Anlaşması’na taraf ülkelerin vatandaşı olup Federal Almanya Cumhuriyeti’nde ikamet eden kişilerin diğer aile üyeleri
Almanya’da başka bir lisans programına kayıtlı olanlar veya mezun olanlarda başvurularda bu portalı kullanmalıdır.
Ne zaman tercih yapılması gerekir?
Sadece Tıp, diş hekimliği, veterinerlik ve eczacılık ve diğer DOSV programları için portal kullanılır. Almanlar ve eşit statüdeki yabancılar tercihlerini buradan yapar. En fazla 12 Tercih yapılabilir. ( Tıp vs. programlarda sayı sınırı yoktur. )
Diğer yabancı öğrenciler yani Türk öğrencilerin çoğunluğu, okul istiyorsa sadece BID ve BAN numarası alırlar. Başvuru sonrası kabuller izlenebilir ve program onayı yapılır. Çoğu durumda sadece bu amaçla kullanılacaktır.
BID ve BAN numarasının alınması
Önce portale kayıt olmak gerekecektir. https://www.hochschulstart.de/

Açılan pencerede Registration butonuna tıklayınız

Bir uyarı çıkacak devam edin.

Kişisel bilgilerinizi doldurun.

Formu doldurup kendinize bir kullanıcı adı ve parola belirlemelisiniz. Daha sonra buraya girdiğiniz e-posta adresinize bir aktivasyon postası gelecektir. Bu postada bulunan aktivasyon linkine tıklayıp parolanızı ilgili alana girdiğinizde kayıt işlemini tamamlamış olacaksınız. Sonra Log In butonu ile devam edin. Posta ulaşmadıysa lütfen “Gereksiz Posta” klasörünüzü kontrol edin.

Linke tıkladığınızda aktivasyonun tamamlandığına ilişkin bir uyarı mesajı görmelisiniz.

Artık başta oluşturduğunuz kullanıcı adı ve parola ile sisteme login olabilirsiniz.

Prosedürü anlatan bir doküman linki gelecek. Bu dokümanı indirebilirsiniz. Okuduğunuzu belirten kutuyu işaretleyip “Confirm” butonuna basıyoruz.

Gelen ekranda hangi başvuru dönemi için işlem yapacağımız ve tercih yapabileceğiniz bölümler var. Kendi durumumuza göre devam etmeliyiz. Eğer sadece BID ve BAN numarası işimizi görüyorsa “My data” altındaki “Personal data” butonuna tıklayın.

Açılan sayfada en üstte BID ve BAN numaralarınızı göreceksiniz bunları kaydedin.

Eğer başvurularınızı bu platformadan yapmak durumunda değilseniz. Yani Almanlarla eşit statüde değilsiniz ve başvuracağınız programlar DOSV programları değilse portalle işiniz şimdilik bitti.
Buradan aldığınız BID ve BAN numaraları uni-assist kaydında kullanacaksınız. Yabancı statüsünde dahi olsanız, başvurduğunuz program DOSV prosedürü içeriyorsa, okul başvurunuzu kabul ettiğinde bu portalde “My applications” başlığı altında bunları göreceksiniz. Eğer bu şekilde birden fazla program varsa başvurular arasında sıralama yapmalı ve kabul almanız sonrası bu portalden onay vermelisiniz.Ancak bu yabancı öğrenciler açısından bu nadir bir durumdur.
Yinede okulun bu konudaki yönlendirmelerini takip edin. DOSV statüsündeki kabullerin bu portalden onaylanması gereklidir.
Uni-Assist Başvurusu
Almanya’da “Lisans” ya da “Yüksek Lisans” öğrenimini araştırıyorsanız en sık göreceğiniz bağlantılardan biri uni-assist.de olacak. Almanya’da 400’den fazla bağımsız üniversite var. Bu kadar fazla üniversite ve çok sayıda yabancı öğrenci başvurusu olunca bazı üniversiteler başvuruların incelenmesi için ek kaynak ayırmak yerine bunları değerlendirecek bir vakıf kurulması konusunda görüş birliğine varmışlar ve Uni-Assist böyle doğmuş.
2003 yılında 41 Alman üniversitesinin işbirliğiyle kurulmuş ve başlangıçta DAAD – Deutscher Akademischer Austauschdienst (Alman Akademik Değişim Servisi) tarafından desteklenmiş. Uni-Assist bizim ÖSYM gibi kabullerin verildiği bir kurum değil ( Almanyada bu işi Hochschulstart yapıyor ) . Uni-Assist sadece üniversitelerin bağlı bulunduğu eyaletlerin yasalarına uygun olarak başvuru koşullarınızın ön incelemesini yapan ve doğrulayan bir kurum. Kabul işi üniversitelerin tercihine bırakılıyor.
Kurulduğundan bu yana giderek artan oranda üniversite başvuru ön değerlendirmesini Uni-Assist üzerinden almaya başlamış. Gelinen noktada Almanya’da ki 180’den fazla üniversite Uni-Assit ile çalışıyor. Bazı okullar çalışmalarını kısmi bazı programlarla sınırlı tutabilirler. Seçtiğiniz okul ve programın Uni-Assist üyesi olup olmadığını uni-assist’in kendi web sitesinde arayabilir, ya da başvurmayı istediğiniz üniversitenin web sitesinde de üniversitenin Uni-Assist üyesi olup olmadığını görebilirsiniz.
Uni-assist üniversiteler tarafından iki amaçla kullanılıyor. Bazı üniversiteler yabancı öğrenci başvurularını bu site üzerinden alırken, bazıları sadece bir ön inceleme belgesi ( VPD ) için kurumu kullanıyorlar. VPD konusuna rehberin 5. kısmında giriş yapmıştık. Burada daha detaylı inceleyeceğiz.
Uni-assist Nasıl Kullanılır?
Başvurmak istediğiniz program başvurularını uni-assist üzerinden alıyor ya da kendisine başvuru öncesi uni-assist’ten bir VPD değerlendirmesi istiyorsa uni-assist kurumuna başvurmanız gerekecektir.
Uni-assist bazı okullar için başvurunun tüm aşamalarını yürütürken, bazıları için sadece belgelerin ön değerlendirmesini yapar. Bu sürece VPD ( Vorprüfungsdokumentation ) denir. Belgeleriniz kontrol edildikten sonra size bir belge verilir. Bu belgede notunuzun Alman not sistemine dönüşümü ( NC ) ve başvurabileceğiniz programlar belirtilir. Bu belge ile başvurunuzu okulun portalinden devam ettirir ya da posta ile ilgili okula başvurursunuz.
Dikkat! : VPD belgesi okul bazında verilir ve 1 yıl geçerlililiği vardır. Yani VPD isteyen her okul için ayrıca başvuru yapmak zorundasınız.
Uni-Assist Kayıt
https://my.uni-assist.de/registrierung adresinden kayıt olacağız. Siteyi İngilizce ya da Almanca kullanma seçeneğiniz var. Ben burada İngilizce olarak devam ettim.

Ekrandaki bilgileri dolduruyoruz. E-posta adresinizi giriyor ve en az 6 karakter uzunluğunda bir parola belirliyorsunuz. Sonrasında Create new account butonuna basıyoruz.

Karşınıza e-posta doğrulama için bir mesaj yönlendirildiğine ilişkin bir ekran görüntüsü çıkacaktır. Şimdi e-posta’nızı kontrol edin.

Aşağıdakine benzer bir e-posta mesajı alacaksınız. Hesabınızın aktifleştirilmesi için gönderilen linke tıklamanız gerekecektir. Link 24 saat süre ile aktif olacaktır. Süreyi kaçırırsanız işlemi baştan tekrar edin.

Size yollanan aktivasyon linkine tıkladığınızda hesap açma işleminiz tamamlanacak. Aşağıdakine benzer bir mesajla karşılaşacaksınız. Bundan sonraki süreçte e-posta adresiniz ve başta belirlediğiniz parolanız ile sisteme login olabilirsiniz.

Sisteme ilk kez login olduğunuzda, birkaç adımda bazı bilgileri girmeniz gerekecektir.

Birinci aşamada bazı kişisel bilgileriniz sorulacak bu bölüm aşağıdaki kısımlardan oluşur:
- Adınız ( Zorunlu )
- Soyadınız ( Zorunlu )
- Boş bırakabileceğiniz isim ön eki ve göbek adı gibi alanlar ( doldurmayın )
- Doğum tarihiniz ( Zorunlu )
- Doğum yeriniz ( Zorunlu )
- Uyruğunuz ( Zorunlu – Çifte vatandaşlığınız varsa her iki vatandaşlığıda seçin )
- Vatansız kişiler için ve Almanya’da mülteci olarak bulunanların kullanabileceği birer işaretleme kutusu,
- EU vatandaşı değilseniz , Avrupa birliği vatandaşı ya da Avrupa ekonomik topluluğu ülkelerinden birinde çalışma izni olan biri ile evli misiniz sorusunu yanıtlamalısınız. ( Zorunlu )
Zorunlu alanları doldurduktan sonra Continue butonuna tıklayarak 2. bölüme geçin
İkinci bölümde adres bilgileriniz sorulacak. Adresinizi sadece latin karakterleri kullanarak doldurun. Türkçe karakter kullanmayın ( Örneğin Ş yerine S, Ç yerine C , Ğ yerine G gibi )

Sonraki ekranda hochschulstart portalinden aldığınız BID ve BAN numaralarınızı gireceksiniz. ( DOSV programlara başvurmayacaksanız zorunlu değil )

4. Adımda mezun olduğunuz okul bilgilerinizi girmelisiniz. Eğer bir uluslararası diplomanız varsa o ülkeyi seçmelisiniz. Örneğin “Matura” diploması olanlar Mezun oldukları ülke olarak Avusturya seçmelidir. Diğer ülke diplomaları da aynı şekildedir. IB diploması olanlar ülke olarak Türkiye’yi seçip , “Other school-leaving certificate” işaretlemelidir.
Lisans, önlisans ya da master dereceniz varsa “Degress” kısmındaki bilgileri de doldurmalısınız.

Şifrenizi tekrar girerek formu yolladığınızda uni-assist kaydınız tamamlanmış olacak. Artık okullar ve programlar arasında arama yaparak istediğiniz programı başvuru sepetinize ekleyebilirsiniz.
Burada iki tür başvurudan bahsedeceğiz. VPD başvurusu ve okul başvurusu. Aslında farklı değiller ancak okul kabul başvuruları sadece belirli tarih aralığında yapılabilirken VPD başvurusu çoğunlukla yıl boyunca yapılabilir.
VPD Başvurusu ile Okul Başvurusu Arasında Ne Fark var?
Başvurmak istediğiniz okul uni-assist’i sadece VPD için yetkilendirmişse buradan bir başvuru yapacaksınız, belge oluştuktan sonra okula bu belge ile tekrar başvuruda bulunacaksınız demektir. Tüm belgelerinizi hem uni-assist’e ve hemde okulun portaline yüklemeniz gerekecektir.
Uni-assist’te başvurmak istediğiniz okulun ilgili programını seçmek istediğinizde başvurmak istediğiniz dönemi de seçmelisiniz ( Hatırlayın Almanya’da bazı programlar hem Ekim hemde Nisan ayı için yeni öğrenci kabul ediyorlar ). Seçtiğiniz dönem için başvurusu açık olan programlar listelenecektir.
VPD başvuruları yıl boyunca yapılabildiği için başvuruların açık olduğu süre aralığında değilseniz, başvurmak istediğiniz okulu listede göremeyebilirsiniz. Bu durumda aradığınız okulu bulabilmek için dönem seçim filtresini silmeniz gereklidir.
Bu arada bir hatırlatma yapmak istiyorum. VPD süreci 6 ila 8 hafta sürer. Takvim planlamanızda bu süreyi dikkate alın.
Uni-Assist Başvuru Aşaması
İster okul ister VPD başvurusu yapın başvuru sırasında belgelerinizin hazır olması gerekiyor. Portale login olun: https://my.uni-assist.de/

Program arama bölümden istediğiniz programı bularak “Select” butonu ile uygulama listenize alabilirsiniz. ( VPD başvurularında okulu göremezseniz arama ekranındaki sömestre filtresini temizleyin )

VPD Başvurularında ya da normal başvurularda tek bir seçenek olduğu gibi bazen lisans ve yüksek lisans başvurularında ayrı seçenekler olabilir. Aşağıdaki örnekte Düsseldorf Universitesinin başvuru ekranını örnek olarak görebilirsiniz. Burada Master başvuruları program farketmeksizin tek bir seçenek ile yapılırken lisans VPD başvurularında programı seçmeniz gerekiyor.

Şimdi ister VPD ister normal başvuru yapın programın sağ altında olan “Select” düğmesi ile bu programı başvuru sepetinize ekleyebilirsiniz. Program Seçimleri online alışveriş yapmak kadar kolaydır. Sağ üst kısımda alışveriş sepeti simgesinde seçtiğiniz tüm programlar görülecektir. “My Applications” menüsü üzerinden ise doküman yükleme işlemleri yapılır. Yükleyeceğiniz PDF dokümanlara “Diploma”, “CV” gibi isimler verin ve yüklerken dokümanın ne içerdiğini seçin.


Özellikle VPD başvurularında ve Şartlı kabul başvurularında doğru programı seçmek önemlidir. Bu konuda en doğru yönlendirme okulun web sitesinde bulunabilir. Bazı okullar doğrudan programın kendisini seçmenizi isterlerken, bazı okullarda şartlı kabul için seçilmesi gereken ayrı bir program vardır.
VPD için de durum aynı şekildedir. Bazı okullarda VPD başvurusu ayrı bir program başvurusu gibi alınır ( Ör. Köln Uni, Potsdam Uni ). Bu nedele okulun web sitesini dikkatli inceleyin.
Ücret ödenmesi ve Başvurunun Tamamlanması
Üniversite başvurunuzu uni-assist çevrimiçi portalında etkinleştirdikten sonra başvuru yapmak internetten alışveriş kadar kolay olduğunu yazmıştık. My Selection List menüsünden de başvurmak istediğiniz programları, ne kadar ücret ödemeniz gerektiğini ve okula özel hangi belgeleri yüklemeniz gerektiğini görebilirsiniz.
Bu arada okul bazında yanıtlanması gereken bazı sorular olabilir. Bu tür durumlarda ödeme yapmadan önce bu soruların yanıtlanması gerekmektedir.

Tüm programları seçtikten ve belgeleri tamamladıktan sonra ödemeyi kredi kartı ile tamamlayabilirsiniz. Bundan sonraki süreçte e-postalarınızı sık sık kontrol etmeli ve uni-assist’ten gelecek yönlendirmeleri takip etmelisiniz.
VPD başvuruları uzun sürmektedir. yoğunluğa bağlı olarak 4-6 hafta beklemeniz gerekebilir. VPD isteyen üniversitelere başvurular VPD belgesinin oluşması sonrası okul portallerinden devam ettirilmelidir.
Başvuruyu doğrudan uni-assist üzerinden alan okullar için uni-assist , başvurunuzu ön incelemeden geçirerek okula yönlendirecektir. Yönlendirme yapıldığında size bir bilgilendirme e-postası gelir. Bundan sonraki süreçte tüm yazışmalar okul ile yürütülür.
TestAS Sınavı
Bazı üniversiteler ise özellikle yabancı öğrencilerin yoğun olarak başvurduğu ve sınırlı kontenjanı olan bazı programlarda ise VPD notunun yerine ya da onunla birlikte “Yabancı öğrenciler için Üniversite Giriş Yeterliliği Testi” TestAS sınavına girmelerini isteyebiliyorlar.
Sınavı kabul eden üniversitelerin tam listesini aşağıdaki linkten görebilirsiniz.
TestAS ne zaman gerekli olabilir?
- Eğer Tıp, Diş Hekimliği, Eczacılık ya da Veterinerlik gibi bir programa başvurmaya niyetiniz varsa.
- NC bir programa başvuruyor ve okula objektif bir değerlendirme kriteri sunmak istiyorsanız.
- Almanya’daki üniversite eğitimi için yeterli olup olmadığınızı görmek istiyor ve okul belirlemede objektif bir kriter arıyorsanız.
Başvuracağınız programın TestAS sınavı gereksinimi olup olmadığı ya da TestAS puanına bonus uygulaması olup olmadığını ilgili programın sitesinden kontrol etmeniz önemli. Sınav Almanca ya da İngilizce olarak iki farklı dilde yapılıyor. Öğrenciler genellikle bu sınavlara 12. sınıfta girmeyi tercih ediyorlar ancak genellikle birden fazla kez girerek en yüksek puanı bildirmeyi tercih ediyorlar. TestAS sınavı tüm dünyada aynı tarihlerde yapılan bir sınav ve Türkiye’de de birkaç merkezde yapılıyor. ( Her sınav döneminde her merkez sınav açmamış olabilir TestAS sitesinden kontrol etmek gerek. ) Sınav 2022 yılından itibaren kağıt tabanlı klasik teste ilave olarak dijital olarakta alınabiliyor. Dijital TestAS, kağıt tabanlıdan farklı bir formatta hazırlanmış ve daha farklı soru türleri içeriyor.
Okul Portal Başvuruları
Başvuru Hazırlığı
Okulların başvuru şekillerini araştırdığınızda bazı okulların VPD sonrası başvuruları kendi web sitelerinden kabul ettiğini, bazılarının ise VPD gerektirmeden doğrudan web sitelerindeki portallerden aldığını göreceksiniz.
Okul bazında şekil ve koşullar değişebileceğinden başvuru öncesi hangi okulun ne tür başvuru aldığına ilişkin bir liste yapmanızda fayda vardır.
- Okul Portalleri okul bazında farklılık gösterebilse de genellikle benzer yapıdadır.
- Okul portallerine kayıt olunmalı ve tüm belgeler yüklenmelidir. ( İsteniyorsa uni-assistten alınan VPD belgesi dahil
- Klasik başvuru belgelerine ek sertifikalar vs. yüklenebilir.
Başvuracağınız okulun portal linkine okulun sitesinden erişmelisiniz. Genellikle portallerde size başvuru konusunda rehberlik edecek bilgileri göreceksiniz. En fazla kaç programa başvurabileceğiniz gibi sınırlamalarla da karşılaşabilirsiniz. ( Çoğunlukla 3’tür )
Okullar portalleri üzerinden başvuru alıyorlarsa , önceden uni-assist üzerinden ya da başka bir kurumdan VPD belgesi istemiş ise belgelerinizi uni-assiste yüklemiş dahi olsanız , portale tekrar yükleme yapmalısınız. Genellikle İngilizce seçenekleri vardır. Bu nedenle Almancanız yeterli olmasa dahi işlemleri İngilizce olarak yürükmeniz mümkündür.
Browser çevirileri bu tür sitelerde sorunlara yol açabilir. Bu nedenle bunu kullanmak zorunda olsanız dahi veri girişi sırasında çeviriyi kapatmalı, girişi yapıp sonra gerekli ise tekrar çeviririyi açmalısınız.

Başvurular portale e-posta adresinizle kayıt olmanızla başlayacaktır. Sonrasına temelde yönlendirmelerle başvurunuzu tamamlayabilirsiniz.
Başvuru Ücretlerinin Ödenmesi
Bazı okullar, başvurunuzun incelenmesi için bir ücret talep edebilirler. Uni-assist başvurularında başvuru ücreti kredi kartı ile ödenebilirken okullarda genellikle bu imkan yoktur ve paranın banka hesabına yatırılması gerekmektedir. Bu okulların portallerinde para transfer makbuzunu yükleyebileceğiniz bir alan olacaktır. Ancak başvurunuz para okulun hesabına geçtikten sonra değerlendirmeye alınacaktır.
Bu durum uluslararası para transferini gerektireceğinden genelde aşina olmadığımız başka bir konu olarak Swift işlemi ortaya çıkıyor.
Para transferi için bankalardan Swift yapmak yerine daha düşük komisyon oranları nedeni ile Wise, Uption, Cenoa gibi transfer platformları kullanmak mümkün. Eğer mevcut paranız Euro değil TL ise bankaların Euro/TL kurları yüksek olabilir. Alternatif güvenli transfer metodu olarak Wise’ı önerebilirim. Hem kurları düşük hem de masrafı daha az olacaktır. Bu linkten üye olarak transferinizi kolayca yapabilirsiniz. * Bu linkten üye olursanız, ortaklık programı doğrultusunda 500 Euro’ya kadar olan ilk transferlerde transfer ücreti alınmıyor.
Wise’ın kullanımı ve size sağlayacağı avantajı ekran görüntüleri ile anlatmaya çalıştım. İsterseniz “Wise Kullanımı ve Avantajları” sayfasını ziyaret edin.
Banka kullanmaya karar verirseniz dikkat etmeniz gereken bir nokta var: Swift yaparken masrafların sizden kesilmesi için “OUR” seçilmesi gerekiyor. Aksi durumlarda para eksik gidebileceği için üç kuruş eksik kalan miktar için tekrardan swift masrafı ödemek zorunda kalabilirsiniz. Ya da Wise gibi bir transfer sistemi kullanın. Karşı tarafın tam olarak alacağı tutarı belirleyebilirsiniz. Aşağıda Wise için link verdim.
“Uyarı!. Uluslararası para transferleri (Swift) beklenildiğinden uzun sürebilir. Paranın gönderilme sırasında size opsiyonel seçenekler sunulur. “Aynı Gün”, Ertesi Gün”, “Spot” gibi, seçenekler paranın gönderilme süresini etkileyeceği gibi ödeyeceğiniz komisyonu da etkiler. Daha az komisyon ödemek için “Spot” seçeneğini seçtiğinizde bankanız ve muhabir banka daha az komisyon için parayı daha geç teslim edecektir. Okullar hesapları günde bir kez kontrol ettiği için aynı gün bile gönderseniz ertesi gün öğleden sonra hesapta görebilirsiniz. “Spot” seçeneği ile bu süre 5 günü bulabilir.
Şartlı Kabul Başvuruları
Şartlı Kabul Başvurularına ayrı bir parantez açmak gerekebilir. Şartlı kabul başvurularında okullar farklı stratejiler izleyebilirler. Uni-assist üzerinden yapılacak başvurularda farklı seçenekler mevcut olabilir. O nedenle okulların yönlendirmelerini sıkı şekilde takip edin.
Örneğin:
Bremen Universitesi şartlı kabul başvurularını ayrı başvuru gibi alır. Önce uni-assist’ten başvuracağınız programı seçerek VPD alır ve sonra okulun portalinden “o programa”Vorbereitungsstudium” programına başvuru yaparsınız.
Giessen Universitesinde ise şartlı kabulde uni-assist üzerinden “German language course” seçmelisiniz.
TU Dortmund’da ise doğrudan programa başvuru yapılıyor gibi başvuru yapabilirsiniz.
Bu ve benzeri onlarca örnek olabilir o nedenle okulun web sitesindeki yönlendirmeleri takip edin.
Şartlı Kabulde Dikkat Edilmesi Gerekenler
Şartlı kabullerin bazı okullar için öğrenci statüsü taşıması mümkündür. Bu size orada bulunduğunuz sürece okulun belirli olanaklarından faydalanmanızı ( yurt, mensa, kütüphane, sömetre bileti vs.. ) ve dolayısı ile yaşam maliyetlerinizi azaltmanıza olanak sağlayabilir.
Okulun bir dil hazırlık okulunun olması ( Ör. Giessen ) ya da özel dil okulunu kabul etmesi de ( ör. Bremen, TU Dortmund vs.. ) mümkün olabilir. Her iki durumda da hazırlık okuluna bir ücret ödenmesi gerekecektir. Ancak üniversitenin bir dil hazırlık okulu yoksa, üniversiteye kayıt için öncelikle bir dil okulundaki yoğun Almanca kurslarına ( haftada en az 18 saat ya da fazlası – üniversitenin web sitesinden kontrol edin farklı şartlar olabilir ) kayıt yaptırılması gereklidir.
Ek olarak hazırlık okulu sonrasında üniversiteye tekrar başvuru gerekeceğini unutmayın.
Yurt Başvuruları
Lütfen Dikkat! Bazı şehirlerdeki öğrenci yurtları okul kabulünüz gelmeden de başvuru alırlar. O nedenle okul başvurularınızla birlikte yurt başvurunuzu da yapmalısınız. Bu konudaki detay yazıma rehberin VIII. bölümünden erişebilirsiniz.
Başvuruların Takibi
Okul Başvuruları uni-assist üzerinden başlasa bile asıl muhatabınız okuldur ve sonraki iletişimler okul ile yürütülecektir. Başvurularda kullanacağınız e-posta adresini başka amaçla kullanmayın. Gerekli ise yeni bir hesap oluşturup sadece başvurularda kullanmayı tercih etmelisiniz. Bu gelecek olan e-posta bildirilerini gözden kaçırmanızı engelleyecektir. Bu e-posta adresini düzenli olarak kontrol etmeli, gereksiz e-posta kutusunuzu da incelemelisiniz.
Bazı okullar gelişmelerden sizi e-posta yolu ile haberdar ederken, bazılarını portalleri üzerinden sizin takip etmeniz gerekecektir. Başvurduğunuz okulların portallerine haftada en az bir kez girmeniz olası bildirimlere yanıt verebilmeniz açısından önemlidir.
Eğer Tıp ve benzeri bir programa başvurduysanız kabul kararlarının çok geç gelebileceğini, bazen red aldığınız bir okuldan daha sonra kabul almanızın mümkün olduğunu unutmayın. Bu tür programlarda çok kısa sürede olumlu ya da olumsuz yanıt vermeniz istenebilir. Eğer bu tür bir başvuru yaptıysanız günlük kontrolü öneririm.
Kabul bildirimi almanız sonarsında da yapmanız gereken pek çok şey vardır ve bu adımları dikkatle takip etmelisiniz. Bundan sonraki bölümde kabul sonrası işlemlere adım adım değineceğiz.
Bu ve diğer konularda daha fazla bilgiye ya da yardıma ihtiyacınız varsa, bana Almanya Eğitim Danışmanlığı sayfafındaki formu kullanarak ulaşın.
Bilgi Paylaştıkça Çoğalır. Sevdiklerinizle paylaşın.


